

Centro Médico Teknon- Centro Médico Teknon
- Centro Médico Teknon
Centro Médico Teknon- Centro Médico TeknonHospital El PilarHospital Quirónsalud del VallèsCentre Mèdic Quirónsalud Aribau
Centro Médico Teknon
En nuestra Unidad de Córnea proporcionamos una variedad de alternativas para cada condición. Los tratamientos dependerán de cada paciente y el equipo de córnea te guiará sobre las opciones recomendadas.
Algunas Notas Previas:
La córnea es la lente anterior del ojo y la de mayor potencia dióptrica en el ser humano y totalmente transparente para permitir el paso de la luz. Así mismo, la córnea está en contacto íntimo con la película lagrimal pre-corneal y por el humor acuoso en su parte posterior. Por otro lado, la córnea es el tejido con mayor densidad de terminaciones nerviosas en el cuerpo humano. Las principales afecciones corneales son: opacidades, edemas, inflamaciones, infecciones o deformaciones, como el queratocono.
Las donaciones de órganos en España son totalmente anónimas y completamente altruistas. Así, en el caso del ojo, previo paso por el Banco de Ojos se determina la viabilidad donante-receptor, y si se cumplen los requisitos legales y las pruebas analíticas indican su viabilidad, se podrá proceder al trasplante.
En todos los tipos de trasplante corneal, la recuperación visual será progresiva y puede durar hasta un año, excepto en "la cirugía de punciones estromales por erosión corneal", que en cuestión de un mes se recupera la totalidad de la visión, siendo en la 1ª semana la recuperación visual más importante. Por otro lado, en algunas ocasiones, será preciso la adaptación de una corrección óptica en forma de gafa o lente de contacto para compensar astigmatismos o irregularidades corneales inherentes a la propia intervención quirúrgica.
En el caso de queratocono un paso previo al trasplante son los implantes de segmentos intraestromales, el cross-linking o trasplante de membrana de Bowmann.
En la siguiente tabla se resume las indicaciones de las diferentes técnicas quirúrgicas:
| Condición | Técnica Quirúrgica |
|---|---|
|
Distrofia de Fuch (Con buena reserva de |
Queratoplastia lamelar posterior (DWEK) |
| Casos donde el tejido dañado sea la parte anterior de la córnea y donde la capa más profunda está conservada. |
Queratoplastia lamelar anterior (DALK) |
| Queratoplastia lamelar posterior (MAEK) | |
| Apertura recidivante de herida corneal de forma constante que puede llegar a ser diaria. |
Punciones estromales por erosión corneal recidivante |
| Ectasias corneales (por ejemplo Queratocono) | Trasplante de membrana de Bowmann (Queratoplastia Lamelar) |
| Ectasias corneales (por ejemplo Queratocono) | Cross-Linking |
| Queratocono y ectasia corneal postoperatoria | Segmentos Intraestromales |
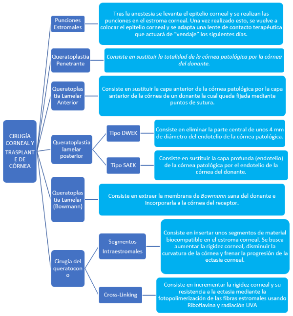
Cirugía de córnea y Trasplante: Existen diferentes modalidades de trasplante de córnea cuya finalidad, en todas ellas, es la recuperación de su transparencia.
Como norma general, todas ellas son de tipo ambulatorio; Esto es, sin ingreso hospitalario.
En el siguiente esquema resumen se puede ver cada una de ellas.

Otras intervenciones:
A parte de las citadas, tanto en la córnea como en la conjuntiva nos podemos encontrar con otras condiciones como cuerpos extraños, nódulos inflamatorios, calcificaciones quistes, etc. Todas estas condiciones tienen su tratamiento tanto farmacológico como quirúrgico. Un caso particular y relativamente frecuente es el Pterigion. El pterigión es una membrana que crece en la superficie ocular e invade la córnea normalmente desde el lado nasal. Cursa con enrojecimiento ocular, sensación ocular de cuerpo extraño y sequedad. A medida que avanza el pterigión sobre la superficie de la córnea, crea sobre ella una cicatriz que según su extensión y profundidad puede afectar negativamente a la visión. Especialmente en los casos más avanzados donde el pterigion invade la zona pupilar.
Existen diferentes posibilidades de tratamiento para reconstruir la superficie ocular una vez extraído el pterigión. Desplazar o trasplantar la mucosa conjuntival para sustituir las capas extraídas o realizar un injerto de membrana amniótica para tapar la zona (procedente del banco de tejidos) como elemento de relleno o para prevenir la inflamación crónica la cicatrización y la recidiva.
Lentes de contacto para restablecer el confort y la funcionalidad de la córnea y de la visión:
CÓRNEAS IRREGULARES: cuando, debido a diferentes causas, la córnea pierde su regularidad, las lentillas blandas casi nunca devuelven una calidad óptica suficiente. Estos casos se han resuelto con lentillas rígidas permeables al gas (RGP), que tienen como inconveniente la falta de confort y molestias. Antiguamente se adaptaban lentillas de pequeño tamaño (llamadas corneales), en la actualidad se han producido mejoras notables en sus diseños con el fin de mejorar las adaptaciones y la comodidad de las lentes. También han surgido nuevas alternativas, siendo las lentes híbridas y las lentes esclerales las mejores opciones.
LENTES DE CONTACTO FUNCIONALES Y COSMÉTICAS PROTÉSICAS PARA LA SIMULACIÓN DE PUPILA O IRIS: en algunos casos se puede presentar un daño o mal funcionamiento del iris, membrana que ajusta la cantidad de luz que entra en el ojo. Lentillas específicamente pintadas (protésicas) simulan esta parte del ojo recreando la pupila. Similarmente, a causa de cicatrices u otras condiciones, se utiliza el mismo tipo de lentilla por un factor estético.
LENTES DE CONTACTO PARA OJO SECO: en sus formas más severas, la función de la córnea se ve significativamente comprometida. Las lentes esclerales son óptimas para requilibrar la superficie ocular y otorgar comodidad gracias a una capa de lágrima que permanece entre la lente y la córnea.
Una lente de contacto híbrida es una lente que combina una lente de contacto rígida en el centro con un borde de lente de contacto blanda.
Una lentilla escleral es una lente de contacto rígida de gran tamaño. Se conocen como lentes esclerales porque se apoyan cómodamente en la esclera (la parte blanca del ojo) y abovedan completamente la córnea, al contrario de lo que ocurre con las lentes GP convencionales, que solo cubren una parte de la córnea.


































